
The origional Arduino NANO boards are getting very difficult to find these days and you may find yourself in posession of one of the newer Arduino compatiable NANOs with teh CH340G chip on the bottom (instead of the origional FTDI chip). Here is a great instructable that explains how to install the drivers and the differences.
http://www.instructables.com/id/Arduino-Nano-USB-Not-Recognizing-Fix/
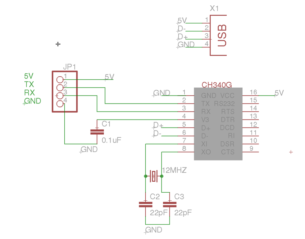
If you are connected to internet, just plug CH340 USB to serial converter to your computer, windows will detect and download driver. You will see following message on successful installation. CH340 is installed on comport 23. Arduino Nano Board with prototype board. 2.It uses a different chip (CH340G) for serial-USB communication than the others. The different serial chip on the other hand was something I was a little bit worried about but I’ve found my fears to be baseless. When I connected the board to the computer with a miniUSB cable it was instantly recognised by Windows as a virtual serial port.

Introduction: Arduino Nano USB Not Recognizing (Fix).
Arduino Nano USB Not Recognizing (Fix).
Step 1: Arduino Nano Clones
Unfortunately an original Arduino Nano could cost you more plus shipping so it makes sense to search for an alternative source. There are also some chinese clones that are around five times cheaper, even with worldwide shipping.
But wait! There’s always a reason why a clone of something is cheaper than the original product. In this case there can be two pitfalls you need to know about.
Step 2: Original FTDI for Data Communication
Sometimes the FTDI chip which makes the USB communication possible is a counterfeit. This could cause problems when you install the official FTDI drivers and they just refuse to work.Usually there is no bootloader on the microcontroller. You need to upload it yourself and that means you need to have an appropriate programmer on hand.

Step 3: The Bad Part About Cheap Chinese Clones
So what makes this clone cheaper than the others? Well, most probably two things:
Ch340g Usb Driver
1.The headers are not installed.
2.It uses a different chip (CH340G) for serial-USB communication than the others.


The different serial chip on the other hand was something I was a little bit worried about but I’ve found my fears to be baseless. When I connected the board to the computer with a miniUSB cable it was instantly recognised by Windows as a virtual serial port.
Step 4: USB Not Recognizing
Step 5: Download Driver for CH340/CH341
The chipset used for USB-to-serial is CH340/CH341, drivers for which can be downloaded here.
http://www.wch.cn/download/CH341SER_EXE.html
Ch340g Driver Windows 10 Download
Step 6: Unzip & Install the Driver
Ch340g Driver Download For Windows 10
Step 7:

Ch340g Driver Windows 10 Arduino
DONE!!
